电动车用48V (20A・h)蓄电池充电器
在研究电动车用蓄电池特性及其充电策略和充电算法的基础上,研制了一款基于P IC16C712单片机的4段式(涓流短时充电、恒流快速充电、恒压均衡充电、浮充电) 48V (20A・h)蓄电池充电器。该充电器能够对充电过程进行实时监测与控制,使充电过程按设定的理想充电曲线进行。测试表明,该充电器既能完成快速充电又能对蓄电池进行有效的保护。
近年来,电动车作为一种新型的绿色交通工具得到了迅猛的发展,并呈现出向大功率、高速化和功能多样化的发展趋势。因此,电动车对蓄电池的使用寿命、续行里程等性能提出的要求比以往更加苛刻。实验研究表明:影响蓄电池性能的因素多种多样,如电动车的装配性能、行驶电流、充电策略等。
其中蓄电池的充电过程对其寿命影响最大,过充电、充电不足是引起蓄电池故障的主要原因。所以,必须通过设计合理的充电策略和充电算法以有效地减少蓄电池的损伤、减少充电损耗、提高充电速度。
为此,开发一种具有自主知识产权,具备适用功率大( 100 ~500W ) 、性能可靠等特点的电动车用48V (20A・h)蓄电池充电器以满足电动摩托车、卡丁车、沙地车等电动车发展的迫切需要。该充电器以P IC16C712作为实时监控和中心控制单元,采用PWM DC-DC全桥变换器作为主电路,使得该充电器能够根据蓄电池的充电特性自动调节输出电压、电流,进行智能充电,并且能够对充电器的运行状态进行实时监测,若有异常,能及时地进行保护。此外,该充电器还具有体积小、重量轻、精度高、充电速度快、性能稳定等显着优点。
1 充电器原理与硬件设计
1. 1 总体设计
目前,电动车电池作为一种储能装置,主要以铅酸蓄电池为主,充电器是专门针对铅酸蓄电池所设计的。传统的蓄电池充电器采用电流/电压负反馈的方法来达到恒流/恒压充电的目的,为了实现充电过程各种工作参量的实时监测及智能多段式充电策略的精确控制,引入电流/电压反馈环,应用P IC16C712 单片机及相应的控制电路,其硬件结构框图如图1所示,电路图如图2所示。

图1 硬件结构框图

图2 电路原理图
由图1和图2可以看出,蓄电池充电器主要由开关电源单元(电源变压器、整流电路及滤波电路)和监测与控制单元(传感器、电源专用集成芯片UC3875及微控制器P IC16C712)两部分组成。
在开关电源单元,单相220V /50Hz的交流电需经过全桥整流及大电容低频滤波稳压,然后经过4只IGBT器件IGBTl ~ IGBT4 组成的全桥逆变器可得到脉宽可调的高频交流电。经高频变压器耦合到副边,再经整流管D9 和D10整流和电感L2、电容C5 滤波,由此可以得到大小可变的低纹波直流电压。
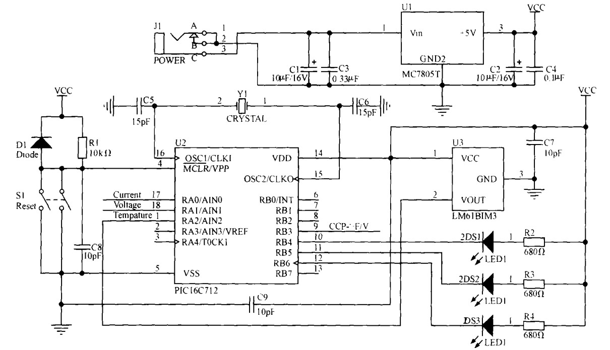
根据实际需要,监测与控制单元选择的单片机型号是由M ICROCH IP公司推出的P IC16C712,其内部有容量为1KB ×14 的EPROM、128 ×8 的RAM,此外,还包括4个8位A /D, 3个定时器和1个CCP模块。充电器的电压和电流控制信号是由P IC16C712的CCP模块输出,经过F /V转换之后输入到由美国Unitrode公司生产的移相式开关电源专用集成芯片UC3875的误差放大器输入端E /A + ,反相输入端E /A - 接主电路输出直流电流或直流电压反馈信号,二者之间的切换由P IC16C712单片机控制中间继电器实现。
1. 2 温度信号采集电路
在充电过程中,蓄电池的温度是一个非常重要的参数。因为铅酸蓄电池的电压具有负温度系数,其值为- 4mV /℃,对于一个在环境温度为25℃时工作很理想的充电器在环境温度降到0℃时,蓄电池将出现充电不足的现象;而当环境温度升高到50℃时,蓄电池将出现过充电的现象,这将导致蓄电池寿命缩短。
因此,设计良好的充电器应具有温度检测功能并能够根据不同的环境温度调整充电过程中的各转换电压值;同时,充电器还应具备温度保护功能,在充电过程中,当蓄电池温度超出限定的温度范围时充电器应立即停止充电或进入涓流充电,并且PIC16C712应点亮故障指示灯以提示用户出现何种异常。
由上分析可知,温度检测的准确性将在很大程度上影响充电器的性能。为此,利用LM61B IM3温度传感器设计了温度检测电路,如图3所示,该传感器可以测量的温度范围为- 25℃~ + 85℃,线性度为10mV /℃,即:


图3 温度采集电路图
2 充电策略与算法设计
2. 1 充电流程
根据铅酸蓄电池的特点,将其充电过程分为4个阶段:涓流短时充电、恒流快速充电、恒压均衡充电、浮充电。其中第一阶段和第二阶段均为恒流充电,采取这种策略是因为实验研究证明多段恒流充电有利于充入更多的电量且可以减少对蓄电池的损伤、延长使用寿命。充电过程中各个阶段充电电压、充电电流随时间变化的曲线如图4所示。

图4 充电流程曲线。
(1)涓流短时充电( T0 - T1 )
蓄电池在充电初期可能已处于深度放电状态(或可能已经处于受损的状态) ,为避免对蓄电池充电电流过大造成"热失控", P IC16C712单片机通过实时监测蓄电池的电压,对蓄电池进行稳定的小电流涓流充电,这样有利于激活蓄电池内的反应物质,部分恢复受损的蓄电池单元。在涓流充电阶段,蓄电池电压开始缓慢上升,当蓄电池电压上升到能接受大电流充电的阈值时则转入恒流快速充电阶段。
(2)恒流快速充电( T1 - T2 )
该阶段充电电流保持恒定,蓄电池电压上升较快,当电压上升至均衡充电压阈值时,则转入恒压均衡充电阶段。
(3)恒压均衡充电( T2 - T3 )
该阶段充电电压保持恒定,蓄电池容量快速恢复。充电电流逐渐减小,当电流下降至某一阈值时,自动转入浮充电阶段。
(4)浮充电( T3 - )
该阶段主要用来补充蓄电池自放电所消耗的能量,此时标志着充电过程结束。
2. 2 关键技术
2. 2. 1 恒流充电电流的选择
充电过程中包含两个恒流充电过程:涓流短时充电和恒流快速充电。
涓流短时充电电流的选择应该根据蓄电池的剩余电量进行选择。经过大量的实验研究表明,对于放电深度为80% ~100%的蓄电池,充电电流定在0. 2~0. 4A比较合适。
恒流快速充电电流的选择要综合考虑蓄电池容量、内阻、对充电时间的要求、制造成本等多方面因素。按照应用经验,普遍认为,该充电电流设置为0. 15~0. 3 C对蓄电池比较合适。电动自行车用48V (20A・h)铅酸蓄电池时采用的是20℃标称,但是实际容量往往只能达到15~17A・h.因此,依据该经验看法,充电电流应大致定在2. 25~5. 1 A之间,平均为3. 675A.
有设计者认为减小充电电流具有3个方面的优点: (1)可以使单位时间内产生的热量降低,有利于在蓄电池的使用寿命末期和夏季保证充电质量;(2)可以减少极化(欧姆极化、浓差极化、电化学极化)现象的影响,有利于冬季充电; ( 3)可以降低充电器的输出功率,制造成本下降。但是也有设计者认为,电动车用蓄电池以较大电流短时间放电,充电接受率高, 所以可以增大充电电流(甚至推荐为5A)以提高充电速度。
通过对浙江天能、浙江超威、英国IBT和日本松下等电动车用48V ( 20A・h)蓄电池进行了长期的可靠性实验。在充电时,采用平均值为3. 5A并根据环境温度动态小幅度调整的恒流快速充电电流,蓄电池没有明显发热,充电过程稳定可靠。
2. 2. 2 恒压充电电压的选择
恒压充电电压的选择非常关键,因为它不能在很宽的范围内调整。确定这个参数不但需要对蓄电池有较为深人的了解,还需要对充电策略等因素进行考虑。
蓄电池在充电时,正极上的析氧速率与施加的充电电压成正比,而氧传输到负极并溶解在负极表面液膜中进行还原的速度受到限制,即氧的析出快于还原时,复合效率就下降,造成失水。通常情况下, 48V 阀控铅酸蓄电池的浮充电压设置在55 -55. 6 V,可以保证蓄电池长期处于充电状态且极少失水。循环使用蓄电池最高充电电压为58. 8V,如果超过就会使复合效率急剧下降,从而影响电池的使用寿命。
2. 2. 3 蓄电池是否充满的判定
对蓄电池在充电过程中是否已充满的判断是充电器的重要指标。如果蓄电池未充满而错判为充满将导致蓄电池欠充;反之,则将导致蓄电池过充。这两种情况都会严重影响蓄电池的寿命。目前判断蓄电池是否充满的控制准则有:定时控制、电压控制(包含最高电压、电压负增量、电压零增量等)、温度控制(包括最高温度、最高温升、温度变化率等)、电流控制(包含最小电流、电流变化量等)、动态内阻控制等。
在实际应用中,如果以单一的控制的方式都将不可避免地存在缺陷。比如,在恒压均衡充电过程中,电压保持恒定,电流会随着充电的进程逐渐减小,当小到一定程度电流将会恒定,不再下降,这时的电能向化学能的转化效率已经很低,电能主要用于电解水,一般认为这个电流为蓄电池恒压均衡充电的残余电流。然而,残余电流的大小将随着环境温度的变化而变化,也就是说残余电流是一个受内、外界多重因素影响的动态值。若没有温度控制,最高充电电压和切换电流都只能设置成定值,而这个定值无论如何设置,都只能在一个相对较小的范围内成为最佳设置。为此,设计的充电器通过对电压、电流、温度等工作参数进行实时检测,并按模糊理论的评判规则对这些参数进行综合分析,从而确定蓄电池是否充满。
2. 3 软件架构
P IC16C712单片机的软件模块主要完成对传感器的输入信号进行采集、对电源专用芯片UC3875进行控制、对异常进行处理等工作。在设计过程中,软件系统每隔10 s检测一次电压和电流; 每隔20 s检测一次温度。如有异常,系统将通过LED提示用户出现何种异常并采取相应的保护措施。整个系统的软件架构,如图5所示。
图5 软件架构
对充电器样机进行的测试表明蓄电池充电器具有如下特性:
(1)输入电压: 220 Vac;
(2)输出电压: 40~60V;
(3)输出电流: < 10A;
(4)功率因数: > 0. 99;
(5)充电噪声: < 20dB;
(6)充电时间: 6~8h;
(7)充电效率: > 85%;
(8)充电温升: < 15℃;
(9)质 量: < 0. 6kg.
此外,充电器还具有故障诊断功能。当充电回路电流或电压过大、开路、短路时,充电器自动切断主电路,同时点亮相应的LED故障指示灯指示故障原因,具有良好的保护特性。
